国家治理研究院全球卫生研究中心研究成果发布(五)越南

· 导读 ·
当前,中国在全球卫生治理中发挥着越来越重要的作用。2017年1月,习近平主席访问世界卫生组织(WHO)总部,与世卫组织正式签署了关于“一带一路”卫生领域合作的文件,体现了中国对国际卫生合作和全球卫生治理的高度重视。然而,作为当代国际体系的后来者,中国参与全球卫生治理的过程中也面临着诸多挑战。中国公立和私立部门在对待全球卫生治理时的态度、策略和实践方式,决定了其参与治理的成效,也间接决定了全球卫生治理的未来走向。而全球卫生治理中各国所面临的挑战也是中国实施“一带一路”卫生合作战略时需要高度重视的问题。此外,“一带一路”的政策规划与推动,带动了国际医疗版图的重整,对“一带一路”沿线国家的医疗硬件建设投入、医疗管理体制建构以及医疗服务需求提供方面都产生了较大的影响。然而,部分“一带一路”沿线国家的经济比较落后,基础设施较不便利,法律制度不够健全,市场竞争机制较不完善,而不同国家和地区间也存在大量贸易壁垒,为我国私营部门在“一带一路”沿线国家医疗健康产业的合作带来诸多挑战。因此,对“一带一路”沿线及撒哈拉以南非洲国家卫生政策进行的国别研究将会为我国未来的医疗产业投资和合作提供支持,同时为我国对外卫生援助带动产业发展提供借鉴。
本项目由中山大学国家治理研究院全球卫生研究中心主导,聚焦于“一带一路”沿线的七个国家,通过定性研究方法,了解我国在上述国家医疗卫生领域开展医疗卫生服务及产业投资(如医疗器械,医药产业)的情况。在系统梳理卫生体系框架和我国政府和产业活动现状,全面分析成功案例的基础上,撰写政策简报及相关学术报告,为进一步更有针对性在“一带一路”沿线国家开展卫生政策研究打下基础。
本系列一共八期,我们将对研究所选取的七个处于中低收入水平的发展中国家(肯尼亚、尼日利亚、安哥拉、莫桑比克、越南、菲律宾、尼泊尔)的医疗卫生体系进行详细的框架分析。最后,我们将结合国内外学术界和行业专家的深入观察,就中国私立部门参与全球卫生治理所面临的机遇和挑战,进行全面的梳理和总结,并为我国政府扶持私立部门出海的未来发展提供政策建议。
(五)越南

1. 国家基本公共卫生状况:
1.1国家概况
越南位于中南半岛东部,北接中国,西接老挝和柬埔寨,东面和南面紧邻南海。全国划分为58个省和5个直辖市,首都河内是越南政治、文化、经济中心,水、陆、空交通便利。越南属于发展中国家,改革开放以来经济总量不断增长,作为传统农业大国,在经济作物质与量稳步提升的基础上,越南工业水平逐步提高,主要工业产品为煤炭、原油、天然气、液化气、水产品等,第三产业以服务贸易、旅游业和运输业为主,主要贸易对象为美国、欧盟、东盟、日本以及中国。官方语言为越南语。
1.2社会经济和人口情况
越南整体经济水平在亚洲处于中下水平,2018年GDP总量为2,450亿美元,人均为2,563.8美元,被世界银行定义为中低收入国家,但经济增长速度较快,2018年GDP增速为7.076%,是世界平均水平(3.035%)的两倍以上。该国贫富差距较大,2016年基尼指数为35.3,约有2%的国民生活在贫困线以下。2018年,该国城市化程度不高,有35.9%的人口生活在城市(欧美发达国家城市化率约为90%以上,而中国2018年城市化率已到58.5%),城市人口年增长率为2.98%。
1.3 与我国的国际关系
中国和越南同为社会主义国家,于1950年1月18日建立外交关系,于1990年实现了关系正常化,于2008年建立了全面战略合作伙伴关系,于2017年建立了中越命运共同体。在“一带一路”倡议提出以后,中越经贸合作不断加深。近几年来越南超过马来西亚成为中国在东盟的第一大贸易伙伴。
2. 主要健康问题和挑战:
根据世界银行2018年的统计数据,越南15-64岁人口约为5,693万,65岁以上人口约为709万,占总人口的7.4%,14岁以下儿童约有2,201万,占总人口的23.034%。2017年,人均寿命为76.45岁,高于世界平均水平(72.23岁)。在东南亚范围内,虽然越南经济水平相对落后,但由于过去三十年中医疗卫生水平的不断提升,该国国民健康水平位于地区前列。
与此同时,环境污染、食物及饮用水总量不足且质量不够、战争遗留生化物质污染等问题持续给越南人口健康带来挑战。越南国内主导疾病结构开始调整,非传染性疾病成为主导致死疾病。2018年所有疾病致死病例中,慢性病占到73%,主要包括中风、缺血性心脏病、肺癌、慢性阻塞性肺疾病、阿尔茨海默病、糖尿病、肝硬化、下呼吸道感染等,其中心血管疾病是越南国内患病人数最多的慢性病,占到死亡原因的30%。此外,每年有近116,000人死于癌症。越南约有10%的人口患有糖尿病,增长速度为东南亚之最。

另外,越南的传染病仍是其卫生健康的一大挑战。越南流行传染病具有明显的地域性特征,主要包括奇昆古尼亚热病、狂犬病、乙型脑炎、伤寒、结核病(每年越南约有17,000结核病致死病例)等。
3. 国家医疗卫生系统概述:
3.1 政策监管
越南医疗卫生体系由四个层级构成:中央级、省级、地区级和社区级。越南卫生部是该国中央级医疗卫生的主管机构,其主要职责是起草和制定医疗护理和保障体系的各项法律文件,以及为卫生部门的长期发展制定长期计划和策略,下辖国立医院、卫生研究所、医科大学等;省级、区级和社区级卫生机构及部门市级医疗机构接受中央机构的领导。社区卫生中心提供母婴保健、生育计划指导、急性呼吸道感染治疗、疫苗接种和其它普通疾病的治疗。
近些年来,政府在政策制定方面显示了不少成效:推动了多项立法,包括禁烟法案,健康保险法案以及健康战略2011-2020;推动了多项政策革新,包括药品法案、控酒法案、血液和干细胞法案、人口法、医疗器械和疫苗法令等;对社区医疗卫生的建立和发展做出规划。这一系列的工作对卫生部门的进一步发展建立了法律框架。
存在的问题:
一、各项卫生政策没有及时下发,政策内容也存在重复和不连贯的问题。各个相关责任方之间的合作非常的有限,因此卫生政策的制定缺乏有效的信息和有力的数据依据。
二、在执行层面,卫生政策具体执行方案较为缺失,策略和预算部门之间没有互相参考,预算制定主要是根据人力资源、人口数量等指标制定的。
三、由于卫生系统关注重点太多并且常常变化,在社区层面,造成了人力资源的不足和行政经费的增加。卫生机构由行政部门管理,导致医院的发展和升级收到限制。
3.2 服务供给
1989年的医疗卫生改革使越南医疗卫生体系从单纯公立医疗体系转变为公私混合制。其中,公立体系开始提供免费医疗,私立体系和民间医药市场合法化。私立医院的数量一直在增长,截止2014年,全国约6%的医疗机构为私立机构。虽然从数量上与公立医院比不具备优势,但是私立医院却提供了超过60%的门诊服务,是国家卫生体系中最为重要的组成部分。截止2016年,越南共有1,346家医院,其中1,161家为公立医院,185家为私人诊所;另外共有254,885个医院床位,其中240,700个隶属于公立医院,14,185属于私人诊所,预计2020年私人诊所病床比例将增加到20%。
3.2.1 公立医疗卫生系统
2008年的卫生部统计数据显示全国有中央卫生机构21家,省级卫生部门64家、地区卫生机构622家和社区医疗服务中心10,917家,2012年公立系统内共有424,237位医疗工作人员。目前覆盖全国的卫生网络已基本建成,每个卫生中心也都配有相应医务工作人员,但仍存在山区和边远地区资金不足、人手不够,大城市综合医院需接待各地患者而人满为患,医疗资源供不应求等问题。
3.2.2 私立医疗卫生系统
越南私立医疗卫生系统主要由各级私人诊所组成,主要设在城镇内,规模较小,病床数仅占全部病床数的4.2%且将近3/4的私人诊所病床数少于100张。私人诊所提供的医疗服务更专业、高端和多元化,除基本疾病诊疗外还可涵盖目前在公立医院尚无成熟治疗方案的儿童疾病、老年疾病、生殖健康与产前保健、传统药物治未病等内容。
3.2.3 存在的问题
在不同的地区之间,卫生服务质量和卫生指标仍存在很大的差距,一些中心医院和大城市的医院都存在患者大量聚集的问题,分级诊疗已经在政府的卫生议程之中,但是该问题仍需较长时间才能得到改善。
该国卫生服务质量管理能力较为缺乏,目前国家还没有独立的评估机构,并且全国44%的医院还没有建立服务质量管理部门,临床审计也没有实施起来。
3.3 卫生筹资体系
2016年,越南卫生总支出约为116.2亿美元,占GDP的5.66%。其人均卫生支出为122.84美元,其中政府支出占到47.43%,约为58.27美元。私人支出部分共占人均卫生支出的50%,其中包括:个人自付,约为54.75美元,占到人均卫生支出的44.57%,自愿参与的健康保险支出,占到1%;其他私人健康支出,占4%。此外,国外资金也占到卫生支出的2.3%,约为3美元。
3.3.1 卫生支出
政府卫生支出
从2012-2016年来看,政府健康支出占每年政府总支出的9%。越南的税收筹资能力在中低收入国家中相对较强。根据国家卫生部的统计,该国2011-2015年通过州财政经费和政府债券筹到的卫生支出约等于州政府全部财政支出的7.52%,其中有6.8%由政府债券得来。其中卫生支出的增速要高过州政府财政支出的平均增速。
政府积极推动全民医保的覆盖,制定了一系列针对健康保险的政策和法规,包括2014年修订并通过的医疗保险法。医疗保险的覆盖率逐步提升,从2010年的60.9%提高到了2015年的76.52%。2018年,社会医疗保险覆盖率达到87%。政府也对低收入群体的医保进行补贴。
个人卫生支出
个人自付比例较高,约为健康总支出的45%,但略低于中低收入国家的平均水平。越南政府也在推动其自付比例的减小。然而,尽管社会医疗保险的覆盖率不断提升,个人自付比例的实际变动较小,未来或需要采取更为有效的政策。
由于国内医疗行业仍存在人手不够、设备不够先进、医疗资源供不应求等问题,患者也会前往海外就医,每年约有4万患者出国并总共花费约20亿美元来寻求治疗。
社会卫生支出
除了个人自付外,私人的卫生支出还来自于企业支付,部分自愿性的保险及非盈利组织的卫生支出,在2016卫生支出中的总占比约为5%。
援助
在健康支出中,外部资金所占比例相对较小。从2016-2017年来看,越南每年约获得1.6亿美元的健康援助。尽管如此,但在艾滋病等传染性疾病的预防上,援助占比较大。在艾滋病的支出上,约有78%来自国外援助。
3.3.2 支付与定价
越南目前的支付方式仍以按项目付费为主。
3.3.3 存在的问题
目前依靠州政府拨款的形式依然无法满足人民的健康需求,自付比例较高,医保想要覆盖到未覆盖24%人群在目前来讲非常困难,医保基金和风险共担很难达到平衡状态。
在卫生筹资方面缺乏相关的投资分配机制和财务激励机制,导致预防医学和公共卫生方面的质量和效率都得不到提升。在公共卫生设施中安装合资医疗设备取得了积极成果,然而,技术服务、检测和成像服务的滥用导致了卫生保健费用的增加。医院内服务价格计算不合理、不全面;卫生设施,特别是公立医院的运作和管理没有得到改善。
3.4 卫生人力资源
不同类型的医疗卫生人才数量一致在逐年增加,其中每一万人对应医生的数量从2010年的7.2人提升至2015年的8人,每一万人对应认证药剂师的数量从2010年的1.76提升至2015年的2.2人。为了解决偏远和贫困地区卫生人才缺乏的问题,一系列的政策和项目已经开始实施,例如一些项目致力于从2013-2020年针对肺结核、麻风病、精神卫生、法医学和病理解剖方面的培训和卫生人力资源发展,一些项目在试点年轻医生志愿者等。
越南卫生人力面临的主要问题是在区域和卫生层级中的分布不均衡。此外,在社区层面和在偏远地区,卫生人力的服务质量也存在问题。总体来说卫生人力资源从数量上来说不充足,从质量上来说较差,其中省级卫生人力的数量只能满足60%的需求。此外,医务人员的管理能力较为有限,经理级别的医务人员中只有30%受过专门的管理培训,95%自认为并不具备管理能力。
3.5 卫生信息系统
在国家卫生部和63个省市卫生部, IT系统在管理和行政部门中得到普及,其中针对近一亿国民的数据库和人口总量变化保持了实时更新;在私立医院中普及了医院管理数据和临床实践数据的软件系统;针对艾滋病管理和免疫管理的软件系统、针对传染病监测的系统、医疗记录管理系统和电子病历都开始试点和实施。
3.6 卫生产品管理
3.6.1 筹资
截止到2019年12月,未收集到与越南卫生产品筹资相关的信息。
3.6.2 监管与准入
越南的所有药品由越南药品管理局(DAV)监管,该机构是卫生部(MOH)下辖的一个机构。所有医药产品都必须要在DAV注册并取得DAV发布的市场授权号后才能在越南境内销售。获得药品市场授权号平均需要12至30个月。外国制药公司不可以直接在市场上销售产品,必须将其产品销售给国内药品经销商。所以通常情况下,外国投资者通过与当地合作伙伴建立合资公司或作为外商独资企业(WFOE)进入国内医药市场。为了使药品市场的各项要求更符合国际标准,2017年1月越南新的药品法律正式生效,放弃了除疫苗外新药临床试验的要求。虽然不用实验,但药品供应商必须为计划向越南市场引进的产品提供足够的安全和有效的临床数据,并且已经在至少一个其它国家销售过它们才能予以准入。
在上市销售之前,药品公司需将设定的市场价格和市场授权号一并提交给MOH正式注册药品。MOH颁发的上市许可通常有效期为5年,之后必须重新注册产品。公司必须在注册到期日前至少6个月重新申请许可,但更新过程通常需要8-12个月。根据法律规定,在收到完整合法的注册申请之日起6个月内,卫生部应颁发药品的药品上市许可。
医疗设备方面政府目前以支持和扩大进口的方式来满足市场所需,因此对于进口设备的准入条件并不是很高,关税低,无配额限,但进入市场的所有医疗设备都受MOH的监管和许可要求的约束。MOH确立了医疗器械的购买准则,并安排下辖的医疗设备和卫生工作部(DMEHW)统管医疗设备的监管工作,另委托科技部(MOST)主要负责国产医疗器械的监管。越产医疗器械的注册程序与进口医疗器械的注册程序不同,导入时设备无需注册,而是使用产品特定的进口许可证。进口设备的一切程序工作由DMEHW直接负责,只有在越南注册并拥有进口许可证的合法商业实体的公司才有资格出售和分销医疗设备。为满足此要求,外国供应商通常通过当地经销商或代理商进行销。
3.6.3 采购分销
药品和器械采购主要通过公立部门和私立部门这两条路径进行,另有少部分的国际援助,主要由世界银行和欧盟提供。在公立部门,药物和器械的采购主要通过医院独立竞标完成而不是通过政府统一招标采购后再分配。公立医院的采购量约占到整个市场的80%。
一些大型药械国企虽然已经被取消定向输送药械的特权,但公立医院仍倾向选择这些老牌合作伙伴。外资医院和诊所往往从本国购入药品和医疗器械。另外,一些活跃于批发业的外资公司已通过性价比更高的进口产品成功掌握了大部分竞标市场,已成为供应链中的主要参与者,如Diethelm Vietnam、Zuellig Pharma Vietnam、Mega Lifesciences等。而一些偏远地区的私立医院或小诊所往往只能购入使用二手或老旧落后的医药器械,出售的药品也往往是价格更低廉的本地仿制药。
根据最新法律,非处方药(OTC)可以在没有药品生产资格证书的企业中销售,如药品柜台或橱柜等。
3.6.4 药品市场概况
在经济水平不断提升和人口结构逐渐优化的社会背景下,越南药品市场普遍被认为是具有巨大发展潜力的市场,对国内外资本都有极高吸引力。2015年人均年药品花销为37.97美元,预计2020年可提高至85美元,2025年可提高至163美元;2017年越南药品市场总价为46亿美元,2018年为52亿美元,增速约达10%,预计2020年可达66亿美元。越南药品市场整体而言还处于起步阶段,国内药企主要依靠进口原料生产仿制药或者附加值低的基本药品,所以目前越南国内使用的药品绝大多数依赖进口,尤其是对生物技术要求高的原研药品基本全靠进口提供。近年来,越南国内药物生产量不断增长,2015年,越南国内生产量已可满足国内一半的药物需求,但药品质量仍然不过关。
3.6.5 医疗器械市场概况
越南医疗器械市场是亚太地区第九大市场,增长速度较快。预计到2022年,其市场规模可达到18亿美元,2017-2022的预期复合年均增长率约9.6%。
国内制造商只能满足基本医疗用品的需求,主要生产产品包括医院病床、手术刀、橱柜,剪刀和一次性用品等。另外,国内制造商通常不能保证提供保修或售后服务,尤其是在越南的偏远地区。
由于当地生产无法满足所需,越南政府鼓励进口医疗设备。目前越南大约90%的医疗设备来自进口,主要供应商来自韩国、中国、日本、美国和德国,占医疗设备进口的71%。
3.6.6 需求
目前越南需要的主要药品分为两类,一类是针对中风、心脏病、肺癌、阿尔茨海默病、糖尿病、肝硬化等慢性疾病的药品,另一类是针对奇昆古尼亚热病、乙型脑炎等地域性传染病的药品和疫苗。目前要求高端生物技术的成品药剂和药品原料都有较高需求。
医疗器械和设备的最大需求主要包括成像设备,手术室设备和紧急复苏测试设备。其它主要需求也包括整形外科设备、应急设备、消毒设备、监控设备以及CT扫描仪,超声波机器,MRI和X光机等诊断设备。
3.7 数字医疗和信息通信技术
卫生部于2018年8月与FPT公司签署了一项合作协议,即在2018-2028年期间FPT为国家医院网络应用和开发医疗信息技术。智能医疗模式中最主要的三个项目包括智能医疗保健、智能医院和智能医疗管理。另外,卫生部准备推行覆盖全国的电子病历(EMR)系统,并已将相关草案发布在在政府门户网站和卫生部网站chinhphu.vn和moh.gov.vn上寻求收集公众意见。
另外数字医疗也正在私人领域不断推广,目前最主流的是能私人化定制家庭医生上门服务的应用程序Jio Health。该程序的目标是通过日常监测、护理、治疗纾解医院人满为患的问题,同时也可以提升患者接受到的医疗服务品质。
4. 我国在该国的医疗类援助活动:
秉承睦邻友好的宗旨,中国与越南合作开展了多项医疗援助活动。

5. 我国私营部门参与建设越南的医疗卫生领域主要工作
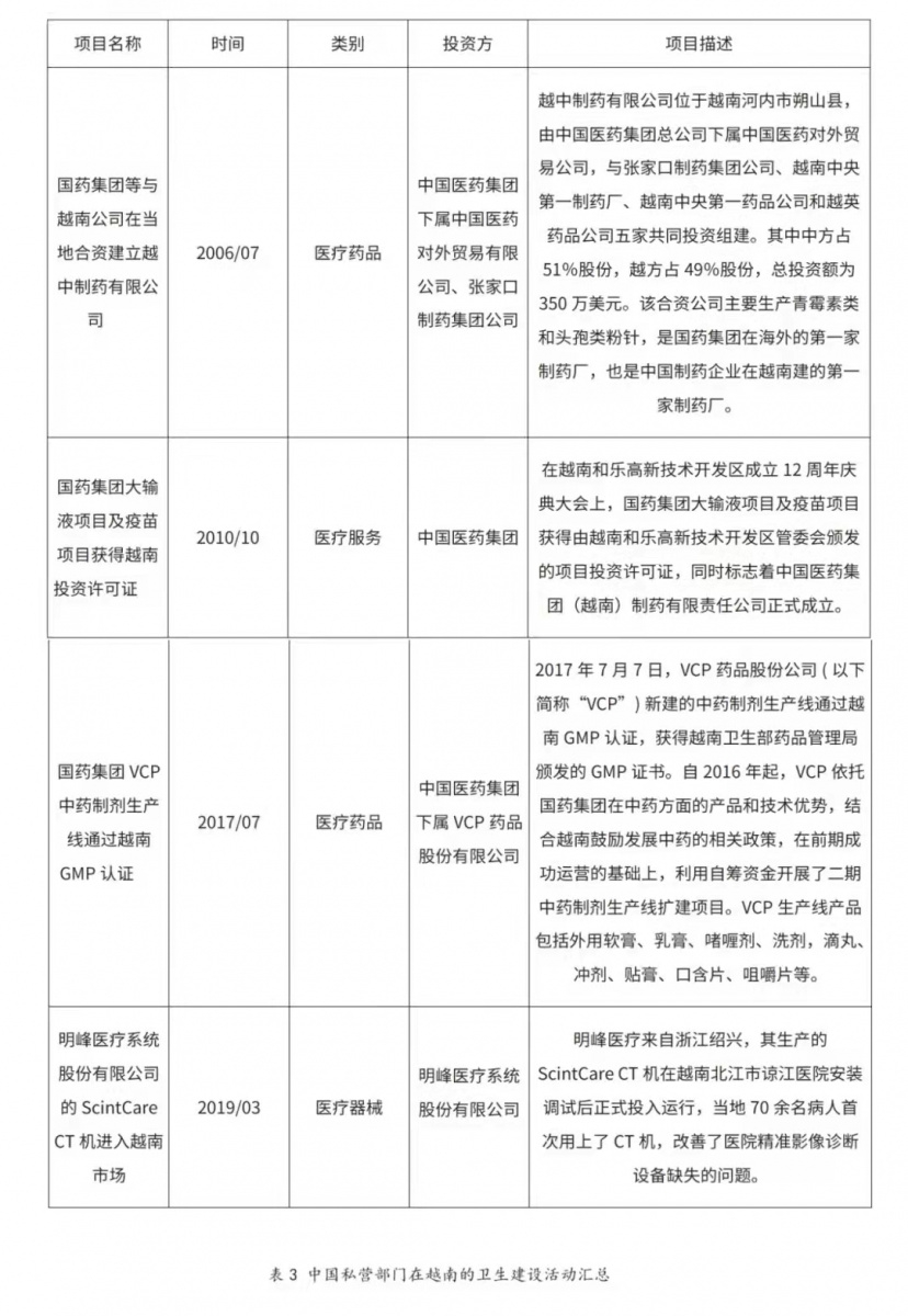
我国私营部门参与建设越南医疗卫生领域的主要工作以中国医药集团(国药集团)为代表。2010年中国医药对外贸易有限公司在越南成立了中国医药集团(越南)制药有限公司,主要开展输液及疫苗的生产项目建设。2012年,中国医药对外贸易公司控股VCP药品股份公司。越南的政策和市场也较为支持中药的生产与发展。2017年,VCP新建的中药制剂生产线也通过了越南的GMP认证,在药品注册后即可向市场投放。
在医疗器械方面,明峰医疗的ScintCare CT机在越南的谅江医院投入运行,也为当地提供了精准影像诊断设备。

机遇和挑战:
越南现阶段医疗卫生体系在政策、筹资、人力资源和管理能力都依然存在很多问题,私立部门在这一体系中可发挥一定的作用。在越南药品和医疗器械领域,我国私立部门具有以下机遇:
机遇
一、越南社会制度与我国相似,经济水平不断提升,人口结构逐渐优化,国民健康卫生需求增加。
二、药品依赖进口,对传统医药认可度高。
三、医疗器械准入门槛低,关税低,无限配额。
具体来说,由于本国药品制造能力的不足,各卫生需求的满足比较依赖进口。目前该国主要的需求是针对慢性疾病的药物和针对乙脑等区域性传染病的药品和疫苗。此外,由于文化的相似性,越南民众普遍对中国的传统草药比较信赖,加之政府对中药发展的相关鼓励政策,我国私营部门可以提供优质的中药满足越南药品领域的需求,参与该国卫生治理。
在医疗器材方面,高端影像设备和手术室设备的需求量也较大,我国私营企业以明峰医疗为代表,以精准的影像设备对为当地提供了优质的医疗器械,满足当地民众的需求。由于越南政府对医疗器材进入该国的准入要求不高,我国私营部门可以积极参与医疗器械领域,同时应注意保障偏远地区的维修等售后服务,从而为更广泛的人群提供产品。
而在医疗服务方面,由于越南公立体系的能力较弱,该国十分欢迎外国私营企业以公私合营和投资的方式,参与到该国的医疗卫生体系建设。我国私营部门可以积极与当地政府合作,采用公私合营的模式并开办私人诊所,以补足该国基础卫生体系薄弱的环节。
但实际的操作过程中,我国私营部门在越南医疗卫生领域参与建设也有一定的挑战:
挑战
一、需要克服监管和准入环节可能存在的门槛,例如在卫生部相关部门注册过程中对于文件和标准要求的不一致而导致的时间成本,政府人员工作效率低下、推诿等问题,都普遍存在。
二、越南卫生产品市场的一大特点是流通渠道被主流渠道商把控,因此私营部门在进入当地时与渠道商的合作也会存在一些风险和高成本的问题。
作者团队:
郝元涛 中山大学 公共卫生学院院长;国家治理研究院全球卫生研究中心主任
徐 东 原中山大学国家治理研究院全球卫生研究中心创始常务副主任(现南方医科大学卫生管理学院教授)
郝 春 中山大学 公共卫生学院副教授;国家治理研究院全球卫生研究中心副主任
于 哲 艾社康(上海)健康咨询有限公司 高级项目经理
李 群 艾社康(上海)健康咨询有限公司 高级总监
谢 宇 艾社康(上海)健康咨询有限公司 高级顾问
刘 畅 艾社康(上海)健康咨询有限公司 大中华和东南亚区负责人
施怡聆 艾社康(上海)健康咨询有限公司 未来健康 青年学人
中山大学国家治理研究院全球卫生研究中心(Sun Yat-sen University Global Health Institute, SGHI )是隶属于中山大学国家治理研究院的校内机构。SGHI 以全球卫生视野下的卫生政策和体系研究为核心,着重卫生体系方面的干预性研究,为提高医疗卫生的可及性、效率与质量,进而促进人群健康提供证据。
编辑:全球卫生研究中心
初审:蔡潇男
审核:梁玉成
审核发布:李善民

