国家治理研究院全球卫生研究中心研究成果发布(四)莫桑比克

发布人:中山大学国家治理研究院

 · 导读 · 

       当前,中国在全球卫生治理中发挥着越来越重要的作用。2017年1月,习近平主席访问世界卫生组织(WHO)总部,与世卫组织正式签署了关于“一带一路”卫生领域合作的文件,体现了中国对国际卫生合作和全球卫生治理的高度重视。然而,作为当代国际体系的后来者,中国参与全球卫生治理的过程中也面临着诸多挑战。中国公立和私立部门在对待全球卫生治理时的态度、策略和实践方式,决定了其参与治理的成效,也间接决定了全球卫生治理的未来走向。而全球卫生治理中各国所面临的挑战也是中国实施“一带一路”卫生合作战略时需要高度重视的问题。此外,“一带一路”的政策规划与推动,带动了国际医疗版图的重整,对“一带一路”沿线国家的医疗硬件建设投入、医疗管理体制建构以及医疗服务需求提供方面都产生了较大的影响。然而,部分“一带一路”沿线国家的经济比较落后,基础设施较不便利,法律制度不够健全,市场竞争机制较不完善,而不同国家和地区间也存在大量贸易壁垒,为我国私营部门在“一带一路”沿线国家医疗健康产业的合作带来诸多挑战。因此,对“一带一路”沿线及撒哈拉以南非洲国家卫生政策进行的国别研究将会为我国未来的医疗产业投资和合作提供支持,同时为我国对外卫生援助带动产业发展提供借鉴。

       本项目由中山大学国家治理研究院全球卫生研究中心主导,聚焦于“一带一路”沿线的七个国家,通过定性研究方法,了解我国在上述国家医疗卫生领域开展医疗卫生服务及产业投资(如医疗器械,医药产业)的情况。在系统梳理卫生体系框架和我国政府和产业活动现状,全面分析成功案例的基础上,撰写政策简报及相关学术报告,为进一步更有针对性在“一带一路”沿线国家开展卫生政策研究打下基础。

       本系列一共八期,从本期开始,我们将对研究所选取的七个处于中低收入水平的发展中国家(肯尼亚、尼日利亚、安哥拉、莫桑比克、越南、菲律宾、尼泊尔)的医疗卫生体系进行详细的框架分析。最后,我们将结合国内外学术界和行业专家的深入观察,就中国私立部门参与全球卫生治理所面临的机遇和挑战,进行全面的梳理和总结,并为我国政府扶持私立部门出海的未来发展提供政策建议

 

(四)莫桑比克       

       1. 国家基本公共卫生状况:

       1.1国家概况

       莫桑比克位于非洲东南部,全国行政区划为省、市和地区。其首都为马普托,为直辖市。现有10个省,128个地区和53个市。其官方语言为葡萄牙语。

       1.2社会经济情况

       目前,莫桑比克是非洲最贫穷的国家之一,被世界银行定义为低收入国家(人均国民收入低于995美元)。2017年其国内生产总值(GDP)为123.3亿美元,人均426.2美元(同年我国人均GDP约8,827美元),基尼指数为54(2014年数据)。有35.5%的人生活在城市,贫富差距较大,收入最高的10%的人群拥有全部国民收入的45.5%,46%的人口生活在贫困线以下。

       1.3  与我国的国际关系

       中国与莫桑比克于1975年6月25日建交,建交以来,双边关系发展顺利。在经贸合作领域,中国承担了莫桑比克大量的基建项目和技术合作项目,同时,中莫贸易量不断增加,在2014 年,双边贸易总额达到 36.22 亿美元。在投资方面,中国企业在莫桑比克的投资存量为10亿美元,是莫桑比克的主要投资伙伴。整体而言,中莫政治基础坚实,各方面互补性强,两国关系日益向好发展。

       2. 主要健康问题和挑战:

       截止2019年,全国总人口约3,152万(联合国,2019),人口具有年轻化的特点,六十岁以上人口占据总人口的4.60%,14岁以下人口占比45%,年龄中位数为17.3岁。由于长期的贫困和传染病影响,该国的疾病负担十分严重。国家主要的疾病负担包括艾滋病、疟疾、新生儿疾病、腹泻、呼吸传染病和肺结核。除了传染病之外,非传染性疾病如脑卒中和缺血性心脏病也逐渐成为造成死亡的主要病因。

       3. 国家医疗卫生系统概述:

       3.1 政策监管

       在政府的五年规划(2015-2019)中,莫桑比克提出发展人力与社会资源的战略,并要扩大医疗服务的普及率及质量,降低产妇死亡率,降低慢性营养不良、疟疾、结核病、艾滋病,非传染性及可预防疾病的发病率与死亡率。

       莫桑比克卫生部非常注重国际援助与行业合作,实行“全行业策略”(“Sector Wide Approach”, SWAp),即通过加强政府、援助机构、及行业内重要的相关方的对话与合作,提升卫生领域的治理与政策发展。

       3.2 服务供给

       莫桑比克医疗系统提供三种服务:覆盖了最多地区、提供了多种服务类型的公立体系;私立体系,包括定位于大城市的营利机构和与公立机构紧密结合的国际非营利机构;以及传统医学从业者,主要服务于基层,通过传统的草药等提供服务(国家卫生计划2014-2019)。

       根据莫桑比克相关数据统计,2015年公立医疗服务在全部医疗服务当中的占比为8.1%,私立部分为6.8%,外国援助为85.1%。纵向对比五年数据可以发现,国外援助是莫桑比克医疗服务体系当中的支柱部分,且在近年有显著增长。

       3.2.1 公立医疗体系:

       公立医疗体系分为四个服务层级:卫生中心和卫生驿站提供初级护理,主要由一些卫生项目资助;二级医疗体系由地区医院、综合医院和乡村医院构成,主要服务于多个地区,接收初级护理转诊过来的患者。初级和二级体系共同构成了国家的基础医疗服务。省级医院(三级)、中心医院和专科医院(四级)提供专科医疗服务,接收二级医疗体系转诊来的患者。

       一、较差的可及性。目前全国共有70家医院,其中公立医院50家,私立医院20家,每一千人平均拥有0.06个医师,全国牙医共136名,基本处于全球最低水平。只有35%的城市人口可以较容易地获得医疗资源,可及性较差;剩余65%的农村人口主要通过社区卫生员、护理员和接生员获得传统医疗服务,医疗机构多分布在上一级转诊机构周边的镇子和村庄,居民只能花几个小时的时间到最近的公立诊所就医。

       二、该国卫生系统在基层以卫生项目的形式运转,初级系统与二级系统的对接不通畅,转诊系统运营情况并不理想。大型医疗机构往往非常拥挤,效率低下,即便只是接受最基础的护理服务,也要面临很长的等待时间。

       三、医疗机构的运营状况存在问题,公立机构经常随机停止营业,医生和护士也常常缺席。

       3.2.2 私立医疗市场:

       私立医疗服务体系中,营利机构局限在城市地区,医生接受过标准的医疗培训,并且能说流利的英语。在马普托,超过半数的营利机构提供药品服务,服务于大公司雇员、外交人员和有医疗保险的人群;如果遇到比较复杂的医疗状况,患者通常寻求去邻国南非就医。

       3.3 卫生筹资

       2017年,莫桑比克的卫生总支出约为3亿美元,约占GDP的7.8%,略高于低收入国家平均水平,略低于其他撒哈拉以南非洲。其人均卫生总支出为40.26美元,低于世界卫生组织推荐的人均60美元,以及其邻国南非的150美元。其中自费比例仅为4.36%(世界银行)。该国的公立卫生经费极其依赖国际援助,过去十年间平均48%的卫生支出来自于援助。所以总体而言莫桑比克卫生总支出偏低,但其中公立部分占比高。

       公立卫生支出:尽管政府及相关的强制性医保项目占到了总支出了46%,但这部分的最终经费来源并不都是政府税收,而是包含了国外的资金援助。公立医疗项目中,仅有54%来自于政府税收,剩下的46%来自于两个部分,由多个捐助机构参与的公共基金PROSAÚDE 以及垂直项目(Vertical Projects)基金。这些项目由莫桑比克卫生部及国家和地方的行政机构下拨并管理。公立医疗服务费用直接以现金结算,大部分患者要支付少部分看病和接受救助的费用。

       社会卫生支出:私立部分的支出约占卫生总支出的13%。一些保险公司在慢慢进入当地市场,对一小部分有支付能力的国民提供商业医疗保险。我国企业也介入相关领域,如复星集团于2014年收购了葡萄牙国有保险集团Caixa Seguros,并进军了莫桑比克市场,针对企业和个人提供医疗保险在内的多种保险业务和金融服务。

       存在问题

       在筹集方面,莫桑比克对于外部资金的依赖性很强。其未来的挑战在于如何增加其他的筹资方式,通过增加税收,促进公立与私立部门合作以及债务转化等方式,增加其医疗资金的稳定性与可持续性。另外,在保险领域也有一定的发展空间。

       3.4 卫生人力资源

       莫桑比克的卫生人力资源相比其需求仍有较大不足。2013年,莫桑比克的医生密度是每千人0.055,护理人员密度则为每千人0.4。根据世界卫生组织的报告,每十万人中,国家公共卫生系统的医疗人员数量由2014年的92.6增长到了2016年的106.8,在三年内增长了15%。在2016年,莫桑比克卫生部通过了2016-2025的卫生人力资源发展规划,以推动医疗人员的发展。

       3.5 卫生信息系统

       莫桑比克的卫生信息系统主要基于其所有公共卫生体系的行政数据系统。2016年,莫桑比克引进了DHIS2(SISMA)软件。此外,也有基于特定健康领域的专门性信息系统。莫桑比克卫生信息部也在发展基于多个数据库的信息共享及利用。

       3.5.1 监管与准入

       国家药品部负责药品和医疗器械的规范和注册,所有进入该国的药械都必须在药品部注册,由国家药品质量实验室进行质量检测。但是由于实验室的产能限制,药品质量得不到全面的控制。为促进国内生产,药物活性成分等原材料的进口可以免除关税。

       3.5.2 采购与分销

       国外药械进入莫桑比克有以下三条渠道:一是国际组织采购,通过卫生项目免费发放给患者。二是国际组织将一部分全球资金和募集款发放给莫桑比克公立医院进行采购。企业需要参与国家药品采购中心发布的招标,从而进入公立采购目录。采购的药品种类仅限于国家基药目录中的药品。三是私营市场,包括药店、药房、私立医院和诊所,分销路径为厂家将产品销售给进口商,进口商直接或通过二级批发商分销给私立医院。私立渠道可以购买和使用基药目录之外的药品。

       在供应和分销部分,药品、疫苗和器械的管理通过卫生部的两个机构进行,中央药品储备(The Central Medicine Stores)和供应中心(Supply Centre)。中央药品储备关注前期规划、采购和分销。中央到省级的药品分销由中央药品储备负责。省级分销中心每个月向地区分发药物。供应中心负责耗材、医疗和手术设备、医用家具和车辆的供应链管理。

       3.5.3 药品市场概况

       莫桑比克药品市场主要依靠进口,本地药品生产还处在初级阶段,截止2015年只有一家由巴西援助的生产商。2012年其进口药品市场约为1.4亿美元,人均药物支出为5.55美元。

       药物进口目前由公立卫生体系主导,约1.22亿(85%)的市场由公立体系(通过卫生部中央药品器械局进口药物)进口药物占据。在公立医疗机构的大部分医疗场景中,药品都是免费的,只有在乡村的初级诊疗网络中需要为药品支付少许的费用。

       私立药品市场约为0.2亿美元,规模较小,但近些年由于廉价仿制药的介入,药品市场开始快速增长。目前有54家进口商正式注册,但市场高度集中,4家最大的药企占据了药物进口总量的50%,分别是Medis, Maputo Healthcare, Generics and Specialties及Welworth。截止2012年,共2572个药品通过私立进口商注册,其中55%产自印度,12%产自葡萄牙,5%来自巴西和德国。

       3.5.4 医疗器械市场概况

       莫桑比克的医疗器械行业主要由印度和巴西供应低值器械和耗材,紧跟其后的是中国。大多数高端诊断设备来自欧洲。目前该国本土有11家医疗设备公司,主要生产耗材、诊断检测设备、器械和医院家具。由于产品定位的差异,进口商品与本地生产之间的竞争几乎不存在。

       3.6 总结

       整体而言,莫桑比克对于健康事业较为重视,并将健康服务普及和降低疾病死亡率列为战略目标。然而,有限的政府预算和对于国外援助的依赖也成为卫生体系的发展的重要挑战。其公立医疗服务,人才培育及药品的生产与供应仍然有待改善。

       4. 我国在该国的医疗类援助活动:

       我国针对莫桑比克的医疗援助活动以医疗服务为主。自1976年以来,我国一直有向莫桑比克输送医疗队的传统,截至2019年已经输送了21批医疗队伍。针对当地疟疾泛滥和缺医少药的问题,我国政府也帮助重建了抗疟疾中心。

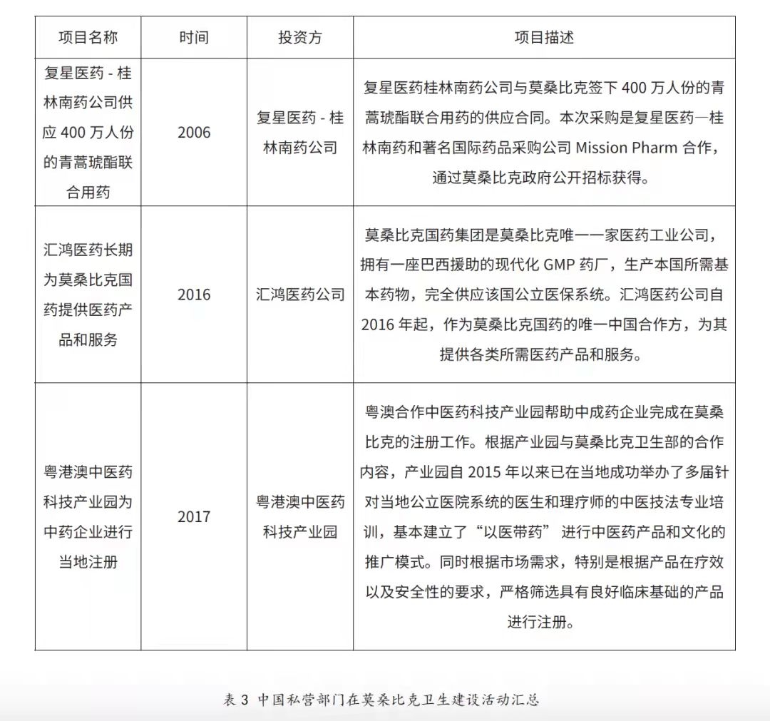
       5. 我国私营部门在该国的卫生建设活动

       我国私营部门在莫桑比克参与了多项医疗卫生活动。中国的医药企业通过政府招标或与莫桑比克医药企业合作的方式,为莫桑比克提供性价比较高的医药产品和医疗服务。

       机遇和挑战:

       对于我国私立部门来说,莫桑比克药品医疗器械方面机遇与挑战同在。

       机遇

       一、未来十年经济的快速增长。近年来,莫桑比克大型天然油田的发现,可极大促进其经济水平的提高。根据美国商务部的预测,预计未来十年内该国GDP年增长率将保持快速增长。

       二、国家在医药领域的持续关注和投入。过去十年,该国相继出台了医疗卫生方面的多项政策,制定了全民健康保障(UHC)的目标,促进公平性和可及性。

       三、商业环境改善。为营造良好的商业环境,莫政府采用了价格限制及进口限制政策,鼓励当地药品制造业发展;同时要求在药品上加上国家特定标签,以减少假冒药品及同类药物的进口;另外,其通过法律加强了对药品进口、药品批发零售利润率的限制。而连锁药房也在进行横向和纵向的整合,规范分销和零售渠道。

       总结来说,在药品领域,莫桑比克现阶段需求主要集中在传染病和妇幼保健方面,对传染病药物、疫苗和维生素有较大需求。尽管根据政府数据,药品的平均可及率达90%,但根据非正式渠道反映,由于一些疟疾、肺结核等卫生项目的快速推广,供应网络跟不上推广速度,药物供应常常缺货,首都马普托以外的居民更难获得稳定的药物供应。中长期来讲,心血管类等慢性疾病的药物需求增长加快。长期来看,肿瘤药物的需求同样具有较高增长率。由于该国药品进口主要由公立卫生机构主导,药品生产则主要由一家企业经营,因此通过与该企业、或该国公立医疗体系合作的方式,可为我国私营部门的参与提供便利。

       在医疗器械领域,该国目前对二手医疗设备的需求很高,尤其是中小型私人卫生诊所、诊断中心和实验室。由于人口的持续增长,该国对医疗设备和诊断设备的需求将越来越大。由于该国大多数高端医疗设备从欧洲进口,我国私营部门则可以通过生产与销售中低端设备及基础医疗耗材参与该国医疗领域,从而发挥更大的作用。

       就医疗服务领域而言,由于公立系统在基础医疗服务和医院护理方面存在很大的缺口,私立医院的影响就显得尤为突出。例如,位于首都的马普罗的私立医院,拥有全国稀缺的最新技术水平的器械和高端进口药物,并且提供急诊服务、母婴服务、妇产科、儿科、放射科和慢病治理服务等在公立系统中欠缺的服务。虽然私立医疗机构只覆盖了不到20%的人群,但是他们提供的全套服务和精准医疗可以吸引该国中高收入人群。

       挑战

       一、药品流通两极分化,缺少定位于中档价格的药物市场:药品市场准入门槛较低,参与投标的外国药厂鱼龙混杂,常常引起恶性的低价竞争,从而导致药品在整个市场的流通分为两个极端——广泛流通的低价仿制药,和不到10%的私立机构流通的品牌药。对于产品定位于中高端的企业来说,想要在莫桑比克获得较大的市场也不得不参与低价竞争。

       二、在药品准入方面对私营部门有一定门槛:该国药品实验室工作效率低下,政府的腐败拖沓,导致注册过程常常耗时较长,根据中国医药保健品进出口商会2017年的统计,该国医药产品注册平均时长为15个月,在非洲21个国家中耗时偏长,仅次于安哥拉。

       三、仿制药市场开放,市场份额被竞争对手大量占据:该国低端仿制药物市场的主要竞争对手为印度、巴西等仿制药市场发达的发展中国家。印度在过去几年间的药品进口额保持在1亿美元左右,而中国在同时期如2017年出口额仅为243万美元。因此中国私营企业进入该国仿制药市场将面临强大的竞争对手。

       四、由于该国人口体量较小,中高收入人群目前为23万人左右,总体而言市场体量和规模仍然较小。因此我国私营部门参与该领域,需要花费大量的资金和长期与相关政府部门沟通和申报的成本,值得审慎考虑。

       作者团队:

       郝元涛 中山大学 公共卫生学院院长;国家治理研究院全球卫生研究中心主任

       徐    东 原中山大学国家治理研究院全球卫生研究中心创始常务副主任(现南方医科大学卫生管理学院教授)

       郝    春 中山大学 公共卫生学院副教授;国家治理研究院全球卫生研究中心副主任

       于    哲 艾社康(上海)健康咨询有限公司 高级项目经理

       李    群 艾社康(上海)健康咨询有限公司 高级总监

       谢    宇 艾社康(上海)健康咨询有限公司 高级顾问

       刘    畅 艾社康(上海)健康咨询有限公司 大中华和东南亚区负责人

       施怡聆 艾社康(上海)健康咨询有限公司 未来健康 青年学人

       中山大学国家治理研究院全球卫生研究中心(Sun Yat-sen University Global Health Institute, SGHI )是隶属于中山大学国家治理研究院的校内机构。SGHI 以全球卫生视野下的卫生政策和体系研究为核心,着重卫生体系方面的干预性研究,为提高医疗卫生的可及性、效率与质量,进而促进人群健康提供证据。

 

编辑:全球卫生研究中心

初审:蔡潇男

审核:梁玉成

审核发布:李善民