国家治理研究院全球卫生研究中心研究成果发布(一)肯尼亚

· 导读 ·
当前,中国在全球卫生治理中发挥着越来越重要的作用。2017年1月,习近平主席访问世界卫生组织(WHO)总部,与世卫组织正式签署了关于“一带一路”卫生领域合作的文件,体现了中国对国际卫生合作和全球卫生治理的高度重视。然而,作为当代国际体系的后来者,中国参与全球卫生治理的过程中也面临着诸多挑战。中国公立和私立部门在对待全球卫生治理时的态度、策略和实践方式,决定了其参与治理的成效,也间接决定了全球卫生治理的未来走向。而全球卫生治理中各国所面临的挑战也是中国实施“一带一路”卫生合作战略时需要高度重视的问题。此外,“一带一路”的政策规划与推动,带动了国际医疗版图的重整,对“一带一路”沿线国家的医疗硬件建设投入、医疗管理体制建构以及医疗服务需求提供方面都产生了较大的影响。然而,部分 “一带一路”沿线国家的经济比较落后,基础设施较不便利,法律制度不够健全,市场竞争机制较不完善,而不同国家和地区间也存在大量贸易壁垒,为我国私营部门在“一带一路”沿线国家医疗健康产业的合作带来诸多挑战。因此,对“一带一路”沿线及撒哈拉以南非洲国家卫生政策进行的国别研究将会为我国未来的医疗产业投资和合作提供支持,同时为我国对外卫生援助带动产业发展提供借鉴。
本项目由中山大学国家治理研究院全球卫生研究中心主导,聚焦于“一带一路”沿线的七个国家,通过定性研究方法,了解我国在上述国家医疗卫生领域开展医疗卫生服务及产业投资(如医疗器械,医药产业)的情况。在系统梳理卫生体系框架和我国政府和产业活动现状,全面分析成功案例的基础上,撰写政策简报及相关学术报告,为进一步更有针对性在“一带一路”沿线国家开展卫生政策研究打下基础。
本系列一共八期,从本期开始,我们将对研究所选取的七个处于中低收入水平的发展中国家(肯尼亚、尼日利亚、安哥拉、莫桑比克、越南、菲律宾、尼泊尔)的医疗卫生体系进行详细的框架分析。最后,我们将结合国内外学术界和行业专家的深入观察,就中国私立部门参与全球卫生治理所面临的机遇和挑战,进行全面的梳理和总结,并为我国政府扶持私立部门出海的未来发展提供政策建议。
(一)肯尼亚

1. 国家基本情况:
肯尼亚共和国地处非洲大陆东部,毗邻埃塞俄比亚,索马里,坦桑尼亚,乌干达和南苏丹,首都为内罗毕,设为省级特区。其余领土被划分为47个行政郡县。肯尼亚是东非第一大国,是东非共同体、东南非共同市场等区域合作组织的倡导者,以地理位置的优越和相对完善的经济基础发挥着向东、中部非洲辐射的重要作用。其官方语言为英语和斯瓦希里语。
肯尼亚被世界银行定义为中低收入国家。2017年国内生产总值(GDP)为749.4亿美元,人均国内生产总值1,594.8美元,2015年基尼指数为40.8,贫富差距较大。此外,该国有26.6%的国民生活在城市中,46%的国民生活在贫困线以下。
2. 主要健康问题和挑战:
截止2019年4月,肯尼亚总人口约5,197万,其中65岁以上人口约占总人口的2.7%,14岁以下儿童占42.1%[1]。人口结构呈金字塔状,具有发展中国家高出生率和高死亡率的特征。
根据肯尼亚卫生部统计,传染性疾病、孕产妇及新生儿疾病仍然是肯尼亚最主要的疾病领域。目前,肯尼亚第一大致死疾病为艾滋病(29%),其次是下呼吸道疾病(8%)和腹泻。肺结核、疟疾和新生儿疾病也是传染性和致死率较高的疾病。除此之外,根据世界卫生组织2010年的调查显示,肯尼亚是撒哈拉以南非洲国家慢性病患病率最高的国家(20.3%),心脑血管疾病和糖尿病的致死率都呈现攀升趋势。当地医院的数据也显示,50%~70%的住院病人感染了慢性非传染性疾病,慢性非传染病患者中50%的住院病人因NCD致死。据估计,到2027年慢性非传染性疾病将成为肯尼亚较大的疾病负担。

3. 国家医疗卫生系统概述:
本报告在回顾和评估各个国家医疗卫生体系时,选取了世界卫生组织的卫生体系框架。这个框架包含了医疗卫生系统中的政策监督、服务供给、筹资和支付、卫生人力资源、卫生信息系统和卫生产品管理六大板块,六个板块之间具有互相依赖互相影响的特点。采用这一分析框架的目的是为了促进对于卫生系统的理解,进而了解系统的优势和劣势。
3.1 政策监管
卫生部负责指导和管理肯尼亚所有医疗卫生机构,其主要功能包括制定政策、制定发展计划以及监督各类计划的实施。其中,医疗服务署下属标准和质量部门、政策部门、规划和卫生筹资部门、政府间协调部门等部门,负责监管医疗机构及其提供的医疗服务。
在卫生政策方面,肯尼亚制定了2014-2030年国家卫生战略,呼应了肯尼亚2010年制定的新宪法,旨在显著改善肯尼亚全国卫生状况,以满足人民的卫生需求,并依此制定了强化医疗卫生体系的框架(方针、原则、任务和目标)。其核心目标为基本人权的实现和对经济发展的帮助,关注国家级和郡级政府之间的责任划分、沟通机制和管理模式。重点关注的领域包括基础药物和医疗器械的采购和可及性;现代化医疗信息系统;医疗基础设施发展和医疗服务可及性;卫生人力资源发展和普及公平的支付体系;公立医疗保障系统建设。
3.2 服务供给
肯尼亚医疗卫生机构从经济形式上可分为 3 类。第一类为公立部门,包括所有政府卫生设施(公立医院、诊所和药房),医学院和公共药品供应链。第二类为非营利私立机构:包括教会组织(Faith based organization,FBO)及非政府组织(NGO),其中包括教会医疗机构(医院、诊所和药房)和教会药品供应机构。第三类为私立营利机构,包括医疗设施、医疗分销商/供应商、药物/医疗制造商、卫生保障(例如医疗保险),医疗信息通信技术、医疗管理咨询和培训机构。
肯尼亚的服务供给受到了很多层面的限制,如人力资源、财政限制和医药和器械供给。由此造成了服务可及性和利用的不均衡,进而影响了主要的国家公共卫生指标。其中主要存在的问题有:
肯尼亚城乡之间医疗资源可及性差距巨大。大约75%的肯尼亚人生活在农村地区,然而大多数卫生机构,特别是营利性私立机构都在城市地区,在人口较少的偏远农村地区,公共医疗机构往往是该地区唯一的医疗机构。
转诊机制运转情况不理想。郡级医院和四分之三的公立卫生中心中都有转诊服务和沟通设备,国际组织和宗教组织的条件更加优良。而在国家的偏远农村地区,转诊变得十分困难,一些地区没有电信网络,也没有适合崎岖地形的车辆,甚至一些地区无路可走。根据过去十五年间的持续观察,该国转诊的实际发生率大致为16%。
在社区层面,各种战略和计划的推进都十分缓慢,人力资源的匮乏也导致计划无法推进。由于医疗服务标准和法律规范的不完善,服务供给的质量面临挑战,因此,新的国家卫生战略制定了全新的临床医疗指南,推进了临床监察机制,制定政策鼓励私立医疗机构改革,加强公立与私立医疗机构的合作。
3.3 卫生筹资体系
2001至2015年间,肯尼亚卫生总费用占GDP比例约为4.6%~6.4%,与中国的比例接近(约6%),但低于经济合作与发展组织(OECD)成员国家的平均水平(约9%)。
肯尼亚卫生筹资的方式众多,主要有政府卫生支出、私立部分,以及援助。其中私立部分包括个人自付卫生支出和社会卫生支出。政府卫生支出占卫生总费用的比例自2008年以来逐年上升,2015/16年度达到33.1%。个人自付占卫生总费用的比例从2000年46.8%下降到2015年的33.4%,商业保险占据了3%左右,其余30%来自于外国援助。
政府卫生支出:政府卫生支出包括国家卫生部、郡级卫生部门、及其他中央政府部门的卫生支出。其中郡级卫生部门的支出近年来增长较快:郡卫生部门预算占郡预算总额的比例从2013/14年度的13%增长到2014/15年度的22%。这部分资金主要来自于政府的一般性财政税收,再以预算划拨的形式用于政府卫生支出。
社会卫生支出:社会卫生支出主要包括社会医疗保险、商业医疗保险、社区医疗保险,企业补充医疗保险,以及一些社会捐助。肯尼亚目前所有医疗保险覆盖率整体仍为20%,占覆盖人群数提高到了约950万,其中全国医院保险基金约760万人、商业医疗保险约150万人、社区医疗保险约50万人。与周边国家相比(例如卢旺达91%,加纳60%),依然有显著的提升空间。
个人卫生支出:目前肯尼亚医疗保健覆盖率只有25%左右,75%的肯尼亚人口没有任何健康保险,完全依靠自付费用。虽然目前肯尼亚个人自付占总卫生支出的比例逐年降低,但依然高达全国卫生总支出的三分之一。2015年,肯尼亚人均卫生总支出为70美元,约为中国的1/7,其中国民自费部分约为23美元。高居不下的个人自付卫生支出是肯尼亚居民获得卫生保健服务的一大障碍,也是因病致贫的主要原因。
援助:肯尼亚在一些主要的项目方面对于经济援助的依赖性较强,例如艾滋病项目,占据了所有援助经费的75%。60%的卫生类援助资金通过国际非政府组织,输入肯尼亚,中间要收取较高的行政费用,由此产生了一些实际障碍,如现有资源的利用和捐赠方承诺目标的实际达成。
3.4 卫生人力资源
肯尼亚卫生人力资源总体较为匮乏。截止2012年,肯尼亚全国注册的卫生人员约为10万人,其中医生仅占18%(8,092人)。世界卫生组织(WHO)建议每万人至少有 23名医生、护士和助产士。而相比之下肯尼亚每万人仅1名医生、12名护士和助产士。
肯尼亚的卫生人力资源在整个撒哈拉以南地区都具有独特性。虽然有绝对的卫生人才短缺,但是医师和人口的比例(1.69/1000)在整个区域来看相对较高。而最关键的问题在于卫生人力分布的不均衡,不论是在城市和农村,在不同的地区,还是在不同的服务层级上。农村药房只有20%的人员配备率,而地区医院的人员配备率达120%。整个医疗卫生系统中卫生人力经费的25%都用于了两个主要的转诊医院。
3.5 卫生信息系统
国家卫生信息系统由卫生部制定和指导,由来自财务和人力资源部门人员组成的委员会进行协调。肯尼亚医疗信息系统架构包括日常服务数据、人口普查和动态统计、调查、检测、基于人口和机构的数据统计和研究、管理数据统计(其中包括人力资源、财务、医疗机构和医疗用品四个分支)和信息通讯技术。然而,这些功能之间的连贯性和配合度十分有限。不同层次和不同部门对于信息的反馈和应用也有所区别。信息产物的质量、效率和可及性都不足以满足需求
3.6 卫生产品管理
3.6.1 筹资
药品方面的经费来自于卫生部、援助伙伴和私立组织。除此之外的费用主要通过公立部门和宗教组织在药房购药的自付费用获得。
3.6.2 监管
肯尼亚药品、医疗器械及药房的监管统一由肯尼亚药品管理局(the Pharmacy and Poisons Board)负责。卫生部监督肯尼亚药品管理局履行行业监管职责。其中一部分医疗器械的质量检验是由国家质量监督实验室(National Quality Control Laboratory,以下简称NQCL),非营利机构“基药器械使命”(The Mission for Essential Drugs and Supplies,以下简称MEDS)和国家标准局完成的。
3.6.3 注册准入
卫生产品进口商需满足一系列的法规要求,包括在卫生部注册、为肯尼亚标准管理局提供药品样本质量检测,生产过程中遵循GMP标准等。一些药品享有快速注册通道,如在本地生产的药品,针对某一类疾病无替代药品的新药等。药品快速注册的全流程申请时间需要90个工作日,每种药品的注册有效期为五年。肯尼亚作为东非的中枢,享受东非共同体和东南非共同市场药品出口的特殊准入和关税减免政策。
3.6.4 采购分销
肯尼亚采购渠道分为三类:公共部门对医药和医疗器械的采购主要通过肯尼亚医疗用品管理局负责,政府通过指定的代理商进行招标采购,供给肯尼亚医疗中心,再由该中心向各国力医院、药房、健康中心进行分销。私营市场通过药品进口商和分销商分销到各郡的一级批发商和各镇、村的二级批发商。“基药器械使命”是私营市场较大的采购方,采购到的药品器械除了供应连锁药房和营利非营利医院以外,也向周边国家出口。非政府组织是第三类采购主体,如盖茨基金会和全球疫苗免疫联盟(GAVI),从全球采购药品,免费向该国医院和诊所捐赠。
3.6.5 药品市场概况
2017年肯尼亚药品市场规模约为9.14亿美元,年增长率保持在10.7%。其中处方药占据了四分之三的市场份额。有预测指出,肯尼亚未来五年非处方药物的增速将高过处方药。肯尼亚药品产业主要包括三个板块,分别是制造、分销和零售,供应了全国近5000个卫生机构。由于政府持续支持本土和外国药品投资,药品制造业和分销商数量都持续增长。目前有700家注册分销商和1300家零售商,由药剂师运营。
在该国流通的药品中,70%在本国生产,30%为进口。本国生产的药物主要为仿制药,进口的药品包括原研药和仿制药。目前登记在肯尼亚药品管理局下的制药企业有40家,其中只有31家直接生产药物和药品原材料。本地厂商主要生产基础仿制药品,药品目录相似,产品品类相似,大部分企业的生产线只利用了50%-66%的产能,导致药品成本增高,降低了企业竞争力。相比本地药企,进口仿制药在当地的价格更低,市场深入渗透,更具有竞争力。品牌创新药主要供应给私营渠道消费者。
肯尼亚是东南部非洲中最大的药品生产和进口国。其生产和进口的药物除了供应本国的需求以外,也供应了整个东非区域50%的药物。其中本地生产厂商只占据一小部分,大部分还是被印度和中国的进口药品占据[1]。由于在价格上难以与廉价的进口药品竞争,当地一部分有一定实力的生产商转而关注质量,在生产中实施了世界卫生组织药品生产质量管理规范(Good Manufacturing Practices,简称GMPs)。其他企业由于缺少资金或技术支持无法达到 GMP 标准,也没有动力提升生产技术。
3.6.6 医疗器械市场概况
2016年,肯尼亚医疗器械进口市场规模达3.97亿美元。肯尼亚医疗器械市场几乎完全依靠进口,主要进口国包括中国、德国、印度、荷兰和美国,主导市场的厂商包括通用非洲(General Electric Africa),飞利浦(Philips),引导治疗(Guided Therapeutics)在内的大型设备制造商。
总体而言,在医疗产品管理方面的政策监管较为碎片化,针对药品和器械管理的综合性政策目前并不明确。虽然药械注册明确规定由肯尼亚药品管理局负责,但是实际的注册效率仍需提高。而国家基药目录一直有所更新,但关于基药目录管理和实施的方案较不明晰。另外,药品服务的可及性由于专业人才的缺失,存在一定挑战。最后,在药械筹资方面,虽然已经利用了多样化的筹资机制,依然存在很大的障碍。在公立机构中,机构诊疗费和个人自付方面收集来的经费都用于了药品方面的支出,然而药品供给仍然不够充足。在私立部门,并没有合理的定价机制去控制药品的价格,导致药品价格难以负担,药品走私和假药流通并不鲜见。
3.7 医疗科技创新
肯尼亚目前已经把信息通信技术解决方案应用于医疗卫生领域,是唯一一个拥有全面电子卫生保健战略的非洲国家,也是世界上唯一一个拥有数十亿美元移动支付(mPesa)支付额的国家。远程医疗,健康管理信息系统,医院信息系统和电子学习越来越受到关注。
4. 我国在该国的医疗类援助活动:
我国对肯尼亚的援助始于2003年。截止2018年,我国政府在肯尼亚的医疗援助项目共计16个,其中包括了药品、器械和医院等硬件设施捐赠、独立的技术援助,如免费医疗服务和医疗技术培训,以及提供优惠贷款帮助医疗基础设施建设。中国政府对肯尼亚的援助集中在1)抗传染病类药物和技术的帮助和扶持,2)基础设施,包括医疗设备和医院诊所的建设,3)生殖类和妇幼保健类设备,4)医疗技术合作。其中2011年中国进出口银行提供7.45亿人民币的优惠贷款用于肯尼亚肯塔雅大学教学、科研和转诊医院的建设,已不再是纯粹的无偿捐助形式,而是采用低息贷款的新型合作模式。
药物方面的主要集中在疟疾和肺结核两个主要领域,结合了中国自身在抗疟疾和肺结核药物研发方面的相对优势。几次援助行为均为一次性捐赠,不具有时间上的连续性。

中国在医疗器械方面的援助多为捐赠一次性耗材和妇婴保健设备,针对较多的领域是母婴卫生,也不具备时间上的连续性。

医疗服务领域的援助较多,项目不仅针对传染病项目,也帮助解决基础设施短缺的问题。比较值得注意的项目有2008年中国提供疟疾防治工作培训,以及2011年-2016年中国对肯雅塔国家医院进行的援建和技术支持。两次项目都不仅仅是单纯的物资援助,而是通过科研和培训的方式,进行医疗技术的输出,帮助当地促进医疗服务技术水平的提升。

5. 我国私立部门参与肯尼亚医疗卫生建设的情况:
我国私立部门参与到肯尼亚医疗卫生建设活动主要在近三到五年的时间,医药类、器械类和医疗服务均有涉及。其中药品类以抗疟疾药物为主。这一方面是由于我国在抗疟疾药物研发和技术水平上具有领先优势,另一方面也因肯尼亚及其他非洲国家对此类药物有较为稳定的需求。从数量上看,医疗器械类和医疗服务类活动较多,体现我国私立部门在该国医疗卫生治理中较为深度的参与,同时,也在一定程度上缓解了当地医疗器械短缺和医疗服务水平落后的问题。

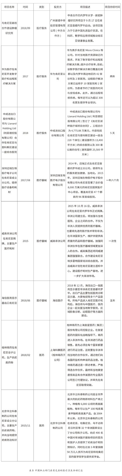
案例研究:广州谢诺中非投资管理有限公司与肯尼亚高校合作建设肿瘤研究所
2018年9月17日,由内罗毕大学和谢诺中非等机构合作成立的谢诺肿瘤研究所项目在肯尼亚首都内罗毕启动。谢诺中非母公司谢诺金融与内罗毕大学签署意向合作备忘录,开展医疗和农业领域合作,内罗毕大学-谢诺肿瘤研究所是首个合作项目。 该项目计划引进中国的基因检测、远程诊断和人工智能诊断技术,一期计划建设非洲领先、具有中国特色的高端诊断机构,二期计划建成兼具教学、科研、诊疗功能的肿瘤医院。肯尼亚卫生部提供的数据显示,癌症是肯尼亚第三大致死因素,仅次于传染病和心血管疾病。业内人士认为,设施相对落后、技术及经验缺乏是制约当地医疗服务业发展的主要原因。
在实施过程中,根据其公私合营的属性,公立部门内罗毕大学主要提供人力资源和土地,私立部门谢诺公司和非方投资人共同提供资金支持。人力资源来说,主要是从内罗毕大学医学院定向培养医学生,毕业后进入医院执业。此外,该国医生允许多点执业,许多公立医院医生都会在私立医院兼职一部分业务,因此未来该肿瘤医院也会聘请一部分兼职公立医师。中方将聘请专业的管理团队,对医院进行全方位管理。肿瘤研究所选址也由内罗毕大学提供,位于大学口腔学院附近,地处市中心,交通便利。
从企业的社会责任角度来说,谢诺中非总裁谢晓林认为,不应只考虑经济效益,针对低收入群体的肿瘤治疗也要被考虑,要通过资本的有效利用和流通去创造更多的社会效益。因此,在具体的运营过程中,医院将定位介于公立医院和私立医院之间的档次和收费标准(约为公立医院费用的1.5倍),计划引流一部分在公立医院就诊但不满足于公立服务的客户,也吸引一部分在私立医院就诊但支付能力一般的客户。该院计划既接受国民医疗保险也接受商业医疗保险。
然而在实施过程中,也存在许多实际的挑战。由于该项目具备公私合营的属性,对市场准入的要求较高,推进的速度也比预想中慢,企业本身对于整套准入程序的了解程度会直接影响到破除准入壁垒的难易度。此外,比较严峻的挑战包括技术团队管理挑战,目前正在使用的方法是全球招聘具有在发展中国家进行医疗机构管理经验的人才。针对医疗技术资源短缺的问题,通过当地医疗资源水平的提升和一些远程医疗项目的搭建可以解决一部分问题,但是还是有一部分缺口,谢诺拟通过和国内医学院的合作解决这个问题,但仍需长期的培养来逐步补上。
机遇和挑战:
目前肯尼亚经济增长稳定,汇率相对稳定,政治环境安全,是非洲最具吸引力的市场之一。从药品、医疗器械和医疗服务领域的角度而言,我国私营部参与该国卫生体系建设具有较好前景,同时也可补足该国欠发达领域的卫生健康需求。
机遇:
第一,从政策角度而言,肯尼亚政府明确至2030年的未来十年,将大力发展现代化医疗和诊断设备的目标。而肯尼亚所在的东共体也在推动药品监管协调项目,可以为药品准入提供统一的评估标准,有利于药品在整个东非区域的流通。
第二,从双边关系角度而言,中国政府与肯尼亚关系良好,并且是“一带一路”政策倡议响应国家,中国企业有望从中得到项目补贴和资金扶持。
第三,从当地的需求出发,我国私立部门可积极参与到卫生建设当中,互惠互利,共同发展。
具体来说,从药品领域来看,肯尼亚药品市场对于传染病防治药物,如疟疾、艾滋病和肺结核药都有稳定的需求。除此之外,作为撒哈拉以南非洲慢病患病率最高的国家,该国对于慢性病药物的需求也在稳定上升。例如,心血管疾病和糖尿病已成为当地最大和增长最快的处方药细分市场。其中心血管疾病药物细分市场增长速度最快,2017年已达4,000万美元,并保持了15.4%的复合年增长率。糖尿病药物2018年的市场约为3,500万美元,近十年来保持了13.5%的复合年增长率。现阶段来说,我国自主研发的抗疟疾类药物已经在当地市场占据了一定份额,一定程度上满足了该国疟疾患者的医疗需求。随着品牌影响力的逐步加强,有机会进一步加深与基层卫生体系的合作,解决更广泛人群的抗疟疾需求。今后也可考虑慢性病相关药品的引入,更好地参与当地的卫生健康建设。
从医疗器械领域来看,肯尼亚市场需求较大的医疗器械包括CT扫描仪、超声设备、X光设备、核磁共振设备、血管造影及内镜检查设备、大型放疗设备等。而肯尼亚政府已经宣布将在2020年前投入6亿美元采购医疗设备,因此前景较大。而在肯尼亚2030远景规划之中,政府也提出将对全国范围内的53所医院与210所社区卫生服务机构进行全面的翻新与整修,并在每个郡中设立至少一家卫生服务中心。这些公立医疗服务机构的建立与翻修势必需要大量高质量医疗器械,因此有望继续拉高市场对医疗器械的需求。我国以迈瑞、东软为首的民营医疗器械企业深耕非洲市场,凭借优越的产品性能和完备的售后服务体系,与该国公立卫生体系建立了稳定的合作关系,加强了基层医疗在放射诊断方面的服务能力。未来随着该国对基层医疗服务的大力发展,我国优质医疗器械企业也有望加深与该国的合作,服务更广泛的基层人群。
而就肯尼亚医疗服务领域,我国私立医疗服务部门在肯尼亚医疗服务系统中能够发挥更加显著的作用:
一、 我国医疗服务人才如医师、护士、护工等资源储备相对丰富,且具备在发展中国家从事医疗服务的经验,有机会输出更多的技术和人力资源参与当地医疗卫生服务的开展和人才培养。
二、东非地区大多数国家有自己的医疗保障计划,包括公共医保和商业医保,这些医保可以为包括国外医疗在内的一些医疗服务项目提供支持,鼓励了一部分中等收入患者选择私立医疗。在高端私立医疗被发达国家垄断的前提下,我国医疗服务提供者可定位中端群体,与该国公立医保达成合作,以相对可承受的价格,惠及更多的中等收入甚至中低收入群体。
挑战
从药品和器械方面来看,包括:
一、基础设施较差,影响大型医疗设备的普及:笔者采访的国内某大型医疗器械企业肯尼亚负责人表示,医疗设备的使用环境对基础建设有一定要求,但肯尼亚一些郡基础设施较差,例如陆路未修缮,只能通过最原始的人力搬运的方式把建材运输到目的地,增加了企业在一些区域推广的成本。
二、人才缺口:专业的药剂师和专业的放射科人才较为缺乏,需要企业配备相应的技术输出和定期培训,以帮助当地医务人员熟悉并使用我国的器械。
三、采购和流通环节中多部门业务交叉和重复可能会给我国私营部门的参与制造隐形门槛。
而在医疗服务领域,我国私营部门参与肯尼亚卫生治理,硬件和软件上同样存在挑战。硬件上如卫生设备的短缺,一定程度上可以通过投资解决,而软件上的挑战不仅需要资金的支持,也需要跨国合作进行输出和培养。具体的挑战包括:
一、 市场准入挑战:虽然肯尼亚对私立医院的准入相对开放,但是对一些公立和私立医院合作项目的准入要求就比较高,推进的速度也比预想的慢。当地的合作人员的情况,以及私营部门本身对于整套准入程序的了解程度会直接影响到破除准入壁垒的难易度。
二、 团队管理挑战:医学项目是系统工程,也就需要一套系统的管理体系。目前受访企业一般采用的方法是在全球招聘具有在发展中国家进行医疗机构管理经验的人才。
三、商业挑战:医疗投资非常注重长期性,对各方面统筹协调的要求也比较高,但是一旦形成了有效的投资,就可以搭建出稳定的规模。然而短期来看,对于我国私营部门的耐心和资金实力都是很大的考验。
作者团队:
郝元涛 中山大学 公共卫生学院院长;国家治理研究院全球卫生研究中心主任
徐 东 原中山大学国家治理研究院全球卫生研究中心创始常务副主任(现南方医科大学卫生管理学院教授)
郝 春 中山大学 公共卫生学院副教授;国家治理研究院全球卫生研究中心副主任
于 哲 艾社康(上海)健康咨询有限公司 高级项目经理
李 群 艾社康(上海)健康咨询有限公司 高级总监
谢 宇 艾社康(上海)健康咨询有限公司 高级顾问
刘 畅 艾社康(上海)健康咨询有限公司 大中华和东南亚区负责人
施怡聆 艾社康(上海)健康咨询有限公司 未来健康 青年学人
中山大学国家治理研究院全球卫生研究中心(Sun Yat-sen University Global Health Institute, SGHI )是隶属于中山大学国家治理研究院的校内机构。SGHI 以全球卫生视野下的卫生政策和体系研究为核心,着重卫生体系方面的干预性研究,为提高医疗卫生的可及性、效率与质量,进而促进人群健康提供证据。

