· 导读 ·
当前,中国在全球卫生治理中发挥着越来越重要的作用。2017年1月,习近平主席访问世界卫生组织(WHO)总部,与世卫组织正式签署了关于“一带一路”卫生领域合作的文件,体现了中国对国际卫生合作和全球卫生治理的高度重视。然而,作为当代国际体系的后来者,中国参与全球卫生治理的过程中也面临着诸多挑战。中国公立和私立部门在对待全球卫生治理时的态度、策略和实践方式,决定了其参与治理的成效,也间接决定了全球卫生治理的未来走向。而全球卫生治理中各国所面临的挑战也是中国实施“一带一路”卫生合作战略时需要高度重视的问题。此外,“一带一路”的政策规划与推动,带动了国际医疗版图的重整,对“一带一路”沿线国家的医疗硬件建设投入、医疗管理体制建构以及医疗服务需求提供方面都产生了较大的影响。然而,部分“一带一路”沿线国家的经济比较落后,基础设施较不便利,法律制度不够健全,市场竞争机制较不完善,而不同国家和地区间也存在大量贸易壁垒,为我国私营部门在“一带一路”沿线国家医疗健康产业的合作带来诸多挑战。因此,对“一带一路”沿线及撒哈拉以南非洲国家卫生政策进行的国别研究将会为我国未来的医疗产业投资和合作提供支持,同时为我国对外卫生援助带动产业发展提供借鉴。
本项目由中山大学国家治理研究院全球卫生研究中心主导,聚焦于“一带一路”沿线的七个国家,通过定性研究方法,了解我国在上述国家医疗卫生领域开展医疗卫生服务及产业投资(如医疗器械,医药产业)的情况。在系统梳理卫生体系框架和我国政府和产业活动现状,全面分析成功案例的基础上,撰写政策简报及相关学术报告,为进一步更有针对性在“一带一路”沿线国家开展卫生政策研究打下基础。
本系列一共八期,从本期开始,我们将对研究所选取的七个处于中低收入水平的发展中国家(肯尼亚、尼日利亚、安哥拉、莫桑比克、越南、菲律宾、尼泊尔)的医疗卫生体系进行详细的框架分析。最后,我们将结合国内外学术界和行业专家的深入观察,就中国私立部门参与全球卫生治理所面临的机遇和挑战,进行全面的梳理和总结,并为我国政府扶持私立部门出海的未来发展提供政策建议。
(三)安哥拉
1. 国家基本公共卫生状况:
1.1国家概况
安哥拉共和国位于非洲西南部,北邻刚果(布)和刚果(金),东接赞比亚,南连纳米比亚,是中部、南部非洲的重要出海通道之一,隶属南非共同体。全国划分为18个省,164个市,首都罗安达市所在的罗安达省是全国政治、经济、文化和交通中心。安哥拉是中国第三大石油进口来源国、主要的对外承包工程市场和重要劳务合作伙伴。该国官方语言为葡萄牙语。
1.2社会经济情况
安哥拉被世界银行定义为中低收入国家,贫富差距较大,2008年基尼指数为42.7,中高收入人口占该总人口50%。2018年安哥拉GDP为1,082亿美元,人均GDP3,698美元,有64.8%生活在城市,有37%的国民生活在贫困线以下。
1.3 与我国的国际关系
中国与安哥拉于1983年1月12日正式建交。2010年,中安建立战略合作伙伴关系。其次,双方经贸关系不断得到拓展,2018年,中安贸易额达到277亿美元。多年以来,中国是安哥拉最大的贸易伙伴,安哥拉则是中国在非洲的第二大贸易伙伴。同时,中国向安哥拉提供了广泛的基础设施建设援助和投资,为安哥拉的战后重建提供了很大支持。
2. 主要健康问题和挑战:
据安哥拉国家统计局最新人口普查结果,安哥拉拥有人口3,222.6万,其中65岁以上人口约占总人口的2.4%,24岁以下人就占总人口的65%。2016年,人均健康寿命为55.8岁。当地高生育率、高儿童死亡率和高孕产妇死亡率为卫生系统带来了额外的负担——在每名妇女的生育率高达6.3个孩子,且只有57%的妇女在训练有素的医护人员的帮助下生产的背景下,孕产妇死亡率高达6.1/1000人,五岁以下儿童的死亡率为69.2/1000 例,主要由肺炎、腹泻类疾病以及疟疾导致。
除了新生儿疾病之外,腹泻病、艾滋病、下呼吸道感染和结核病也是排在前五的致死原因。除了传染性疾病以外,非传染性疾病如缺血性心脏病和脑卒中造成的死亡也呈现攀升趋势,显示了该国也受到非传染性疾病的困扰。

3. 国家医疗卫生系统概述:
本报告以世界卫生组织的卫生体系框架为结构,对安哥拉医疗卫生系统中的政策监督、服务供给、筹资和支付、卫生人力资源、卫生信息系统和卫生产品管理进行分析。
3.1 政策监管
安哥拉医疗卫生体系分为三个监管层级:国家级、省级和地区级。国家级卫生体系由卫生部监管,主要负责卫生系统的政策制定、行业规范、人力资源培养、公共卫生项目实施以及基本药物的采购。省级体系由省级卫生指挥部负责监管,而地区级系统覆盖了地市和社区,由地区卫生管理组进行管理。
2010年宪法规定国家的重要任务之一为推动全民免费初级医疗服务,然而,由于受石油价格动荡、内战、贫困和基础设施落后等因素的影响,对于安哥拉政府来说达成这一目标仍挑战重重。此外,虽然目前初级医疗服务还是持续依赖政府拨款和国际援助,但国家健康发展战略2012-2025中对于卫生系统的转型还是做出了长远规划,要为从被政府资助的模式,转型成为通过多种渠道筹资的模式。
3.2 服务供给
安哥拉公立和私立医疗卫生服务同时存在,构成了其医疗卫生体系。
公立服务体系:安哥拉实行免费公立医疗,公立医疗卫生服务覆盖率为44%。公立医疗系统分为三个层级,市级、省级和国家级。市级医疗机构包括卫生站、诊所、市级医院和转诊中心,主要提供初级保健;省级机构包括综合医院,主要提供二级保健;国家级机构包括相当于三甲医院级别的中心医院。市级医疗机构在整个医疗体系中最为重要,因为这些机构架起了国家的初级诊疗网络,可以应对最基础的公共卫生问题,公立经费对市级医疗的拨付也较为充足。安哥拉国家发展计划2013-2017和国家健康战略2012-2025都明确了政府在医疗卫生体系发展中最首要的任务,包括修缮和扩建公立医疗机构的硬件设施;加强公立机构服务能力,尤其要针对城市里缺乏医疗服务的地区和农村地区;加强专业医疗人才的培养;注意疾病预防。国家发展计划提出从2013年到2025年,每年国家会投入大约52亿美元在公立医疗系统建设,然而由于国家预算短缺,这一目标的实现存在一定难度。
私立服务体系:安哥拉私立医疗卫生系统主要由大型财团和基金公司投资的私人诊所和个人出资的小型诊所构成。安哥拉私人诊所的医疗卫生服务质量高于公立医院,但是费用高昂。即便如此,鉴于公立医疗卫生机构的种种弊端,安哥拉大多数中产阶级及以上消费群体,会选择使用私人医疗卫生服务。近些年受金融危机影响,安哥拉实行外汇管制,宽扎贬值,曾经在富裕阶层盛行的海外就医变得困难,因此,有海外就医需求的民众通常选择安哥拉首都罗安达地区的私人诊所接受医疗卫生服务。在人口稠密的罗安达地区,有超过25%的病人选择私人医疗卫生机构,高于安哥拉其他城市和地区。
存在的问题:安哥拉公立医疗卫生机构存在以下主要问题:
(1)医疗资源严重不足且分配不均,供给能力远不能满足民众需求,存在医疗不公平性;
(2)覆盖范围不足,医疗机构设施自战后维护不善;
(3)三级医疗机构之间的转介和反转制度不佳;而私立医疗机构面临的主要问题包括场地拓展空间有限,因此床位有限且以门诊服务为主,遇特殊案例转诊不便。
3.3 卫生筹资
2015年,安哥拉卫生总支出占GDP的2.9%,远低于经济合作与发展组织(OECD)成员国家的平均水平(约9%)。其人均卫生支出为108.6美元,约为中国的1/5,其中国民人均自费部分为33.4美元,且在逐年下降。相比其他撒哈拉以南非洲国家,安哥拉较少依赖资金捐赠,外界资源仅占卫生总支出的3.4%,远低于22%的非洲地区平均水平。国家卫生发展计划2012-2025中计划将国家医疗体系从依靠政府资助的模式转型成为多渠道筹资的模式。
政府卫生支出:政府资金占据了国家卫生总经费的三分之二。政府卫生资金主要来源于自然资源、以及少量来自国家系统内的税收。由于安哥拉整个政府机构主要的收入(53%)来源来自于石油,而近些年石油价格持续动荡,因此未来政府在卫生方面的投入并不会大幅增长。
私立卫生支出:私立部分的资金收入占据了国家卫生总经费的三分之一,主要来自于私营企业、保险公司和个人自付,其中个人自付占据了私立部分的73%。私人健康保险公司自2009年出现在安哥拉,主要集中在罗安达地区,为大型的私立和公立机构提供雇员保险。这类保险中并不保障艾滋病和预防医学服务。
3.3.1 支付与定价
约有60%的政府卫生经费用于支付医院服务。在私立医疗以及公立医疗的二级和三级服务中,主要采取按服务项目付费的模式,保险公司通过合作医院按项目与患者结算。在服务购买和定价方面,安哥拉并没有一个整体的解决方案,因此市面上出现了很多质量低下、人员技术差的私立医院。
3.3.2 存在的问题
在卫生筹资方面,最主要存在的问题是在中央和地区层面之间管理能力不足,缺乏有效的责任划分机制和协调机制,导致卫生系统的各个层级都没有足够的能力去解决自身的不足和困难。地区政府直接将财政经费划拨给医院、卫生中心和市级单位,任由其自由支配,因此医院和市级单位在卫生服务方面拥有完全的自由度,互无沟通和协调,在整个国家医疗卫生系统中缺乏共同认定的工作优先级。此外,由于财政资源稀缺和融资模式不佳,所有的运营资源都需要通过省级或地区级主管部门批准经费,导致大量公共医疗卫生费用流向了转诊和中心医疗机构,基本卫生保健机构发展有限。
3.4 卫生人力资源
安哥拉每1000人拥有约0.1张病床,共有3,700名医生(或每1,000名居民约0.08名医生,世卫组织建议平均每1000人拥有1 名医生),34,300名护士和6,400名诊断和治疗技术人员(世界卫生组织,2013)。该国只有五所医学院和一些护士学校,每年培养约200名新医生。外籍医疗专业人员大多来自古巴、巴西和葡萄牙。
主要问题:超过80%的医疗卫生人力资源(包括医生、护士和其他相关专业人员)集中在罗安达市和省会城市,其他区域的医疗卫生人员的数量少、质量低,分配不均。此外,安哥拉缺乏针对医护人员的培训项目,且现有项目的质量也无法保证。医疗卫生监督和服务质量监督体系也不健全,导致卫生服务质量得不到很好的监督。
3.5 卫生信息系统
自2001年起,卫生部一直试图建立统一的卫生信息系统和数据库,用于统筹和简化日常数据采集工作。截止2010年,11个省已经建立了详细的卫生地图,一些省份的日常数据已可以可靠收集,监管系统在外部资源的支持下开始运行,垂直健康项目的数据采集和汇报机制也在逐步建立。
然而,在信息披露方面,安哥拉还是存在明显的滞后和限制。例如近年来一些年份的年度卫生统计报告都未曾披露,公共卫生支出数据分析停滞在2005年。自1970年起,就再也没有实施过全国性的卫生普查。在国家级别以下的领域,数据编辑能力都非常有限。针对以上问题,安哥拉并没有制定有关的解决性政策。
3.6 卫生产品管理
3.6.1 筹资
在公立医疗系统里,医疗用品费用由政府承担。2010年,国家总体预算(General State Budget)提供了1.21亿美元的预算用于购置医疗用品,仅占卫生部总预算的7%。政府预算相对实际需求仍有较大缺口,且容易受到宏观经济因素的影响。在政府预算不足的情况下,国际援助也提供药品资金,并通过其项目采购和提供药品。同时,部分医疗产品费用实际上也由个人承担。由于免费的药品供应不足,一些患者只能通过私立医疗机构购买药品。
3.6.2 监管与准入
国家药品和医疗用品理事会(National Directorate of Medicines and Medical Supplies)负责所有药品、器械和医疗商品的管理,其中包括生产、进口、采购和相关医疗技术的运营维护。国家制药和设备管理局(DNME)负责制定进入安哥拉的药品和医疗设备标准,卫生检查办公室(IGS)负责监测进口药品和医疗设备的质量,并确保进口到该国的医疗器械符合WHO规范和安哥拉法规。根据葡萄牙咨询机构Vieira De Almeida 2018年的调查,安哥拉对于医疗产品的管理和规范依然较为初级和不连贯。法律确立了药品的分类,但是针对每类药品的管理体系还不成熟。生物仿制药在该国没有严格意义的法律界定,但是对相关产品有“治疗效果等同”的法律定义。
要进入安哥拉的医药产品必须在卫生部注册,提交实验室测试以符合规范和标准,并用葡萄牙语标注。注册新产品平均需要至少18个月的时间,其有效期为五年,失效后可以更新。中国国家药品监督管理局认证的药品并不能加速注册。
3.6.3 采购与分销
药品和器械采购通过公立部门、私立部门和国际组织三种不同的路径进行。在公立部门,药物和器械的采购按照国际竞争性公开招标程序集中进行,主要依靠卫生部的中央政府医疗采购中心和半国营的Angopharma。私营医疗机构直接从海外供应商或通过其指定的当地经销商购买药品和医疗设备器械。而国际组织援助项目所需要的医疗产品,例如抗逆转录病毒药物,生殖健康和生殖健康避孕药具,疫苗和蚊帐则由捐助机构如联合国艾滋病规划署,人口基金和联合国儿童基金会等单独管理。
药品和器械分销主要通过药房,公立医院和私人诊所进行。公立医院的药房通常提供仿制药,私营药房通常提供品牌药。高品质和正规注册药物在城市中更为常见。大城市郊区的小药房经常出售不受监管的来自印度和中国的低成本药物。
在公立医疗机构中,药品免费向患者发放。然而公立医疗体系并不能满足整个国家巨大体量的需求,公立医院里常常出现药品短缺的问题,加之缺乏有效的监管和定价体系,直接导致私立药房里的药品价格虚高,普通民众无力负担。
3.6.4 药品市场概况
安哥拉本国基本不具备自主生产药品的能力,大部分药品依赖进口。以进口药品为主的药品采购每年交易总量超过3亿美元,进口药物主要来源于中国,印度和葡萄牙。安哥拉政府采购治疗疟疾和肺结核的药物的资金占每年药品交易总量的50%,其中25%来自全球基金,25%来自美国政府;艾滋病相关药品由安哥拉政府资助60%,全球基金资助40%。
目前在安哥拉开展业务的共有219家药品和医疗器械进口商和分销商。由于严格的药品检测机制缺失,当地药品生产的质量不佳。国家法律规定卫生部鼓励药房订购仿制药,鼓励购买质优价廉的药品,仿制药可以享受更简单和更廉价的注册程序。然而针对这些法律意向,相关的管理体系还没有制定出台。
3.6.5 医疗器械市场概况
医疗器械方面,安哥拉主要依靠进口大型医疗设备,小型仪器和耗材来满足当地需求。美国、德国、中国、瑞士、英国和日本是主要医疗设备供应商。当地医疗卫生机构较为认可美国制造商的医疗设备和器械解决方案,我国的医疗器械龙头企业迈瑞的设备也被安哥拉多家公立医院、私立诊所使用。
3.7 医疗科技创新
一些医疗机构正在利用远程医疗将医疗保健服务扩展到农村地区和低收入城市人口。这些群体通常依赖传统医学,并且互联网接入困难或连接不稳定。目前已经在推进的远程医疗项目包括如Girassol诊所通过葡萄牙公司PT Inovação e Sistemas的远程系统为全国的医疗保健专业人员提供医疗远程咨询及培训;位于罗安达的儿科医院David Bernardino与PT Inovacao e Sistemas远程医疗系统合作,培训医疗专业知识,用于诊断和治疗患有心脏病的儿童;以及本格拉省Nossa Senhora da Paz医院与西班牙Vall d'Hebron研究所一起利用远程医疗获取传染病专业知识和培训等。
3.8 总结
安哥拉公立医疗体系在以下主要问题:
(1)医疗资源严重不足且分配不均,供给能力远不能满足民众需求,存在医疗不公平性;
(2)覆盖范围不足,医疗机构设施自战后维护不善;
(3)三级医疗机构之间的转介和反转介制度不佳;
(4)超过 80%的医疗卫生人力资源(包括医生、护士和其他相关专业人员)集中在罗安达市和其省会城市,其他区域的医疗卫生人员的数量少、质量低,分配不均;
(5)卫生管理系统(包括信息化管理、数据管理、物流和通信系统)不完善;
(6)财政资源稀缺和融资模式不佳,一方面导致大量公共医疗卫生费用流向了转诊和中心医疗机构,基本卫生保健机构发展有限,另一方面导致药品和医疗耗材不足,尽管实行免费医疗,实际大量药品需要民众向私人医疗卫生机构购买。
4. 我国目前在该国的援助活动:
在中国对安哥拉医疗卫生领域的援助中,较为常见的形式包括援建医院、提供设备、捐赠药物,筹集资金及派遣医疗队伍。在基础设施及设备方面,中国参与了罗安达综合医院翻新、疟疾中心、本格拉中心医院翻新等不同地区的8个项目。在参与工程建设的同时,中国也为一些医院如罗安达综合医院提供医疗设备,以提升其医疗服务能力。
在疟疾、霍乱等疾病预防方面,中国也通过直接药物捐赠,筹款等方式参与援助。
与此同时,中国也向安哥拉派遣了医疗队,目前第四批队伍正在进行援助。

就以上援助项目来看,中国对安哥拉的医疗援助主要集中在医疗中心援建、设备捐赠等基础设施的援助,但同时也通过药物、资金及人员的援助推动当地医疗卫生的发展。
5. 我国私立部门参与尼日利亚医疗卫生建设的情况
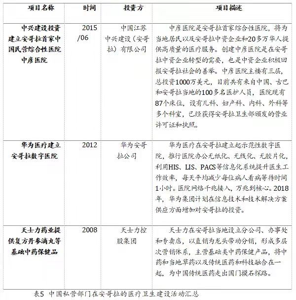
近年来,中方在安哥拉先后投资兴建和兴办的医院有中彦医院、中泰医院、中铁四局驻地医院、援安哥拉罗安达省总医院、绍里木医院、宽扎河大桥公立医院等。受近几年金融危机影响,安哥拉宽扎兑换美元、人民币及其他货币的汇率暴涨,政府严格限制外汇流出,导致企业资金回流困难,对中资医院的正常运营造成了冲击。此外,许多中资医院有办医资质、医生行医执照等手续不全或不完善的问题,常受到安哥拉当地监管部门(包括卫生部、疾控中心、移民局、税务局、私人投资局和警察局等等)频繁的骚扰式检查。截至2018年8月,随着近年华人大规模离开安哥拉,部分中资医院因存在资质不全和运营管理等问题,大都经营困难,或已关停转让。

机遇和挑战:
对于我国私立部门来说,安哥拉药品医疗器械方面机遇与挑战同在。
机遇
一、该国医药和医疗设备几乎全部依赖进口,发展本土医疗企业是安政府支持和鼓励的重点投资领域。
二、该国传染病问题严峻。根据当地专家的介绍,不仅在卫生条件较差的农村地区,在城市的中高收入人群中,以疟疾为主的传染病感染率依然很高。因此,抗传染病药物依然是该国的主要需求。
三、安哥拉人均GDP远高于非洲平均水平,中高收入阶层快速增长,非传染性疾病的问题已经开始涌现。这一群体支付能力强,对于慢性疾病和肿瘤的预防和诊断服务存在较大需求。
四、安哥拉缺乏对儿童和妇女的初级和专业护理,导致儿童和孕产妇死亡率较高。医疗器械和医药产品有机会加强对儿童和妇女的护理。
目前该国的主要需求在基本药品。具有较大需求的药物包括疟疾药、肺结核药、抗生素、止痛药、腹泻相关药品,高血压、糖尿病等慢病药品,以及抗寄生虫类药物。对此,我国私立部门可通过生产销售低端药物等方式,参与该国药品发展,提高药品可及性,以合理的价格和优质的质量惠及更多人群。同时,私营部门也可得到该国卫生部对仿制药和低价药鼓励政策的支持,更为深入参与卫生建设。
医疗器械方面总体需求量最大的是各种医疗耗材产品,以及快速检验试剂、实验室检测试剂等。此外,由于该国经济的飞速发展,该国的公立和私立医疗部门对于诊断和影像设备的需求都会持续增加。以心脏病为例,患有心血管疾病的人口高达10%,且大部分患者有高血压或行动不便。而全国只有主要几个专科心脏病中心具备心脏病诊断能力,其余医院基本不具备治疗和外科手术的基础设施和设备。未来,该国对诊断设备的需求也会随着非传染病患者的增加而越来越高。在这一方面,我国以迈瑞为首的企业在当地主要参与影像医学领域,其产品被多家公、私立医疗机构使用。此外,除了出售相应器材,迈瑞还与当地公立医疗机构合作培养相关人才队伍,授人以渔,为安哥拉的卫生建设做出了一定贡献,获得了较为广泛的认可。
挑战
一、截至目前,安哥拉政府和我国政府的投资贸易保护协定没有签订,所以在安哥拉投资存在潜在政治风险。
二、虽然安哥拉隶属南非共同体,但是共同体内部国家间就医疗领域没有签订相应的通行标准。各个国家之间都有门槛,进入不同的国家要重复征收关税和满足准入标准限制。而仅靠某一个国家的需求,较难满足企业生产的投入产出利润。
三、近年来由于石油价格下跌,外汇管制,出现了宽扎贬值也不能向外流通的情况,企业购买原材料、劳动力、发放工资和其他支出需要美元和人民币,外汇管制会导致资金链无法形成循环。对于在当地投资的私营部门来说意味着资金链的考验。
在医疗服务领域,安哥拉具备较强的吸引力。由于早期石油交易,安哥拉富裕阶层具有雄厚的支付能力,由于宽扎贬值,海外就医变得困难,因此私立医疗机构成为这一部分人以及其他中高端人群的选择。然而该国高端私立医疗机构较为缺乏,而中端机构发展空间有限,且需求与供给之间存在较大差距。对此我国私营部门可通过提供优质的高端私立医疗服务,填补空白,也可以增加中端医疗服务的供给,以满足日益增长的需求。由于安政府重视公私合营医疗机构,我国私立部门也可以借此与当地政府合作建设医院,减低门槛,以达到当地监管部门的要求。
但是在当地提供医疗服务同样具有挑战,其中包括:
一、运营成本高:由于安哥拉缺乏高水平的医疗卫生技术人员以及相关产业从业人员,很大程度上必须引进中国或其他国家相应人员,长期运营还需要培训本地员工,人力资源附加成本高;其次,配套(用水、用电、燃气、垃圾处理等)设施都需要自行新建并运营维护,运营维护成本高。
二、官方的腐败和不作为对于企业来说也是一大挑战。敲诈、勒索和频繁的稽查对医院运营会造成很大影响。据调查,中泰医院目前只有两个员工驻扎当地,运营难题较大。之前碰到类似的政府行为都靠花钱摆平,但效果不佳。而未来私营机构的参与也会遇到同样的问题。
三、对于私营部门来说,融资成本很高,也得不到国家优惠政策支持。同时,该国的卫生市场需要时间逐渐规范,因此短期内成效可能较低。
作者团队:
郝元涛 中山大学 公共卫生学院院长;国家治理研究院全球卫生研究中心主任
徐 东 原中山大学国家治理研究院全球卫生研究中心创始常务副主任(现南方医科大学卫生管理学院教授)
郝 春 中山大学 公共卫生学院副教授;国家治理研究院全球卫生研究中心副主任
于 哲 艾社康(上海)健康咨询有限公司 高级项目经理
李 群 艾社康(上海)健康咨询有限公司 高级总监
谢 宇 艾社康(上海)健康咨询有限公司 高级顾问
刘 畅 艾社康(上海)健康咨询有限公司 大中华和东南亚区负责人
施怡聆 艾社康(上海)健康咨询有限公司 未来健康 青年学人
中山大学国家治理研究院全球卫生研究中心(Sun Yat-sen University Global Health Institute, SGHI )是隶属于中山大学国家治理研究院的校内机构。SGHI 以全球卫生视野下的卫生政策和体系研究为核心,着重卫生体系方面的干预性研究,为提高医疗卫生的可及性、效率与质量,进而促进人群健康提供证据。
编辑:全球卫生研究中心
初审:蔡潇男
审核:梁玉成
审核发布:李善民
